HG-SW
HG
| Availability: | |
|---|---|
| Quantity: | |
Hospital sewage contains some special pollutants, such as drugs, disinfectants, diagnostic agents, detergents, as well as a large number of pathogenic microorganisms, parasite eggs and various viruses, such as roundworm eggs, hepatitis virus, tuberculosis and dysentery bacteria, etc. . The sewage is a low-concentration sewage with a water quality similar to that of ordinary domestic sewage. In addition to organic and inorganic pollutants, such as various drugs, disinfectants, surgical waste and other pollutants, it also contains a large number of bacteria, viruses and parasites. Insects are more complex. Compared with industrial sewage and domestic sewage, it has the characteristics of small water volume and strong pollution. If the sewage is directly discharged into the water body without treatment, it will inevitably pollute the water source, spread diseases, and cause serious pollution to the surrounding waters and soil, thus endangering people's daily life.
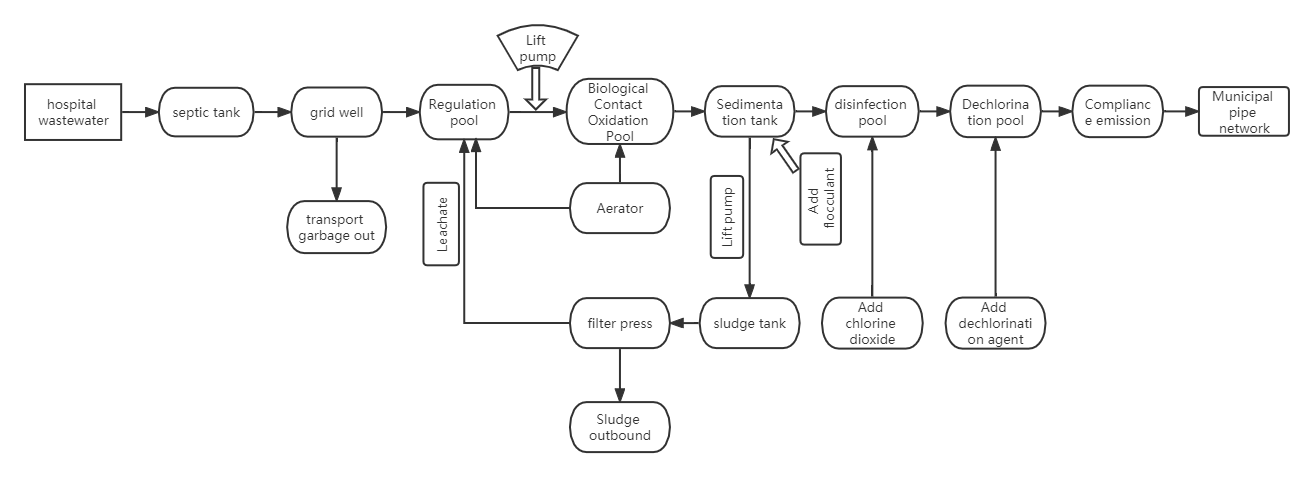
Process flow:
Hospital sewage contains some special pollutants, such as drugs, disinfectants, diagnostic agents, detergents, as well as a large number of pathogenic microorganisms, parasite eggs and various viruses, such as roundworm eggs, hepatitis virus, tuberculosis and dysentery bacteria, etc. . The sewage is a low-concentration sewage with a water quality similar to that of ordinary domestic sewage. In addition to organic and inorganic pollutants, such as various drugs, disinfectants, surgical waste and other pollutants, it also contains a large number of bacteria, viruses and parasites. Insects are more complex. Compared with industrial sewage and domestic sewage, it has the characteristics of small water volume and strong pollution. If the sewage is directly discharged into the water body without treatment, it will inevitably pollute the water source, spread diseases, and cause serious pollution to the surrounding waters and soil, thus endangering people's daily life.
Process flow:
