HG-SW
HG
| Availability: | |
|---|---|
| Quantity: | |

Introducing our customized solution for slaughterhouse wastewater treatment! Our program is specifically designed to handle high-concentration organic wastewater using a combination of biochemical and physical-chemical treatment processes.
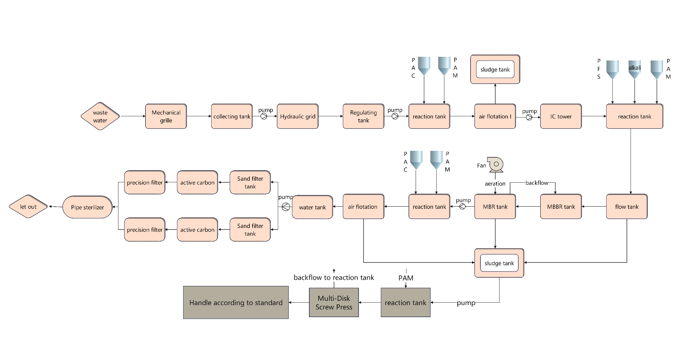
Process Flow Diagram
This program strengthens the mechanical and physical and chemical pretreatment to guarantee the normal operation of the subsequent biochemical treatment. The biochemical treatment adopts IC+MBBR+MBR treatment process, in which IC process is an efficient anaerobic treatment process with high volumetric load, low power consumption and relatively low investment, and most of the organic matter (CODCr, BOD5) in the wastewater is degraded and removed in IC. The aerobic section adopts MBBR process and MBR process. The use of MBBR process can avoid the sludge expansion phenomenon that may occur during operation. The coagulation and air flotation as physical pretreatment can remove suspended matter, grease and other organic matter in the wastewater, and the coagulation and sedimentation after the IC tower can effectively remove phosphorus in the wastewater, and also remove CODCr and BOD5 in large amount so as to reduce the treatment load of the subsequent aerobic section, and the coagulation and air flotation after MBR can further remove organic matter, suspended matter and total phosphorus so as to ensure that the discharged water meets the discharge requirements.
Details Show
Mbr Membrane
Strong water purification capacity, small footprint, and low sludge production.
Combined Filler
It can hang film and effectively cut bubbles, improving the transfer rate and utilization rate of oxygen.
Grille Screen Machine
Used to intercept large suspended and floating substances in wastewater
Certifications

Introducing our customized solution for slaughterhouse wastewater treatment! Our program is specifically designed to handle high-concentration organic wastewater using a combination of biochemical and physical-chemical treatment processes.
Process Flow Diagram
This program strengthens the mechanical and physical and chemical pretreatment to guarantee the normal operation of the subsequent biochemical treatment. The biochemical treatment adopts IC+MBBR+MBR treatment process, in which IC process is an efficient anaerobic treatment process with high volumetric load, low power consumption and relatively low investment, and most of the organic matter (CODCr, BOD5) in the wastewater is degraded and removed in IC. The aerobic section adopts MBBR process and MBR process. The use of MBBR process can avoid the sludge expansion phenomenon that may occur during operation. The coagulation and air flotation as physical pretreatment can remove suspended matter, grease and other organic matter in the wastewater, and the coagulation and sedimentation after the IC tower can effectively remove phosphorus in the wastewater, and also remove CODCr and BOD5 in large amount so as to reduce the treatment load of the subsequent aerobic section, and the coagulation and air flotation after MBR can further remove organic matter, suspended matter and total phosphorus so as to ensure that the discharged water meets the discharge requirements.
Details Show
Mbr Membrane
Strong water purification capacity, small footprint, and low sludge production.
Combined Filler
It can hang film and effectively cut bubbles, improving the transfer rate and utilization rate of oxygen.
Grille Screen Machine
Used to intercept large suspended and floating substances in wastewater
Certifications
